Index of /pub/CPAN/modules/by-module/POSIX/DAVIDNICO/ParsingPerl
Parent Directory
CHECKSUMS
Macrame-0.13.meta
Macrame-0.13.readme
Macrame-0.13.tar.gz
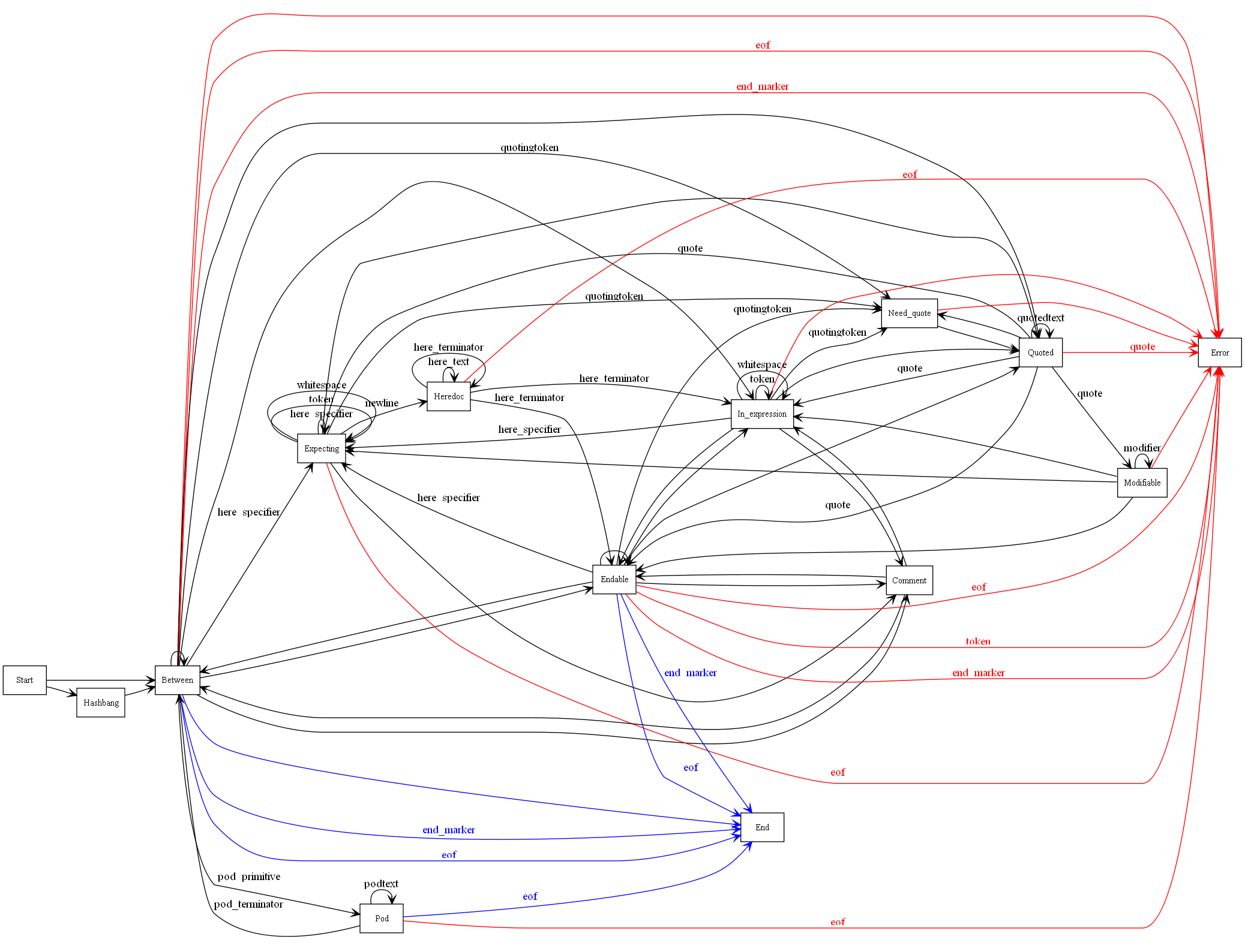
PerlState.png
PerlStateMachine.pl
Apache/2.4.67 (FreeBSD) Server at ftp.t.ring.gr.jp Port 80